Gallery

Long-stalked Pondweed (Potamogeton praelongus) - 1999-11-30

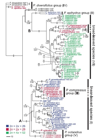
backRdest dlouholistý (Potamogeton praelongus) v záložní populaci v CHKO Kokořínsko-Máchův kraj. V některých tůních je rdest dloholistý vystaven silnému konkurenčnímu tlaku rdestu vzplývavého (Potamogeton natans) a mechorostu károvky hrotité (Calliergonella cuspidata).Rdest dloholistý (Potamogeton praelongus) v záložní populaci v CHKO Kokořínsko Máchův kraj. Rdest dlouholistý (Potamogeton praelongus) v záložní populaci v CHKO Kokořínsko-Máchův kraj.Rdest dlouholistý (Potamogeton praelongus) v záložní populaci v CHKO Kokořínsko-Máchův kraj.Rdest dlouholistý (Potamogeton praelongus) v záložní populaci v CHKO Kokořínsko-Máchův kraj.Rdest dlouholistý (Potamogeton praelongus) v záložní populaci v CHKO Kokořínsko-Máchův kraj.Rdest dlouholistý (Potamogeton praelongus) v záložní populaci v CHKO Kokořínsko-Máchův kraj.Rdest dlouholistý (Potamogeton praelongus) v záložní populaci v CHKO Kokořínsko-Máchův kraj. V některých tůních roste rdest dlouholistý společně s rdesticí hustolistou (Groenlandia densa).Obr. 1 Rdest dlouholistý (Potamogeton praelongus)   Obr. 2 Rdest dlouholistý (Potamogeton praelongus)     Obr. 3 Fylogenetický strom rodu rdest (Potamogeton) Obr. 4 Oddenek s kořeny Obr. 5 ListObr. 6 Květenství Obr. 7 Květenství - detailObr. 8 Plodenství Obr. 9 Plody – nažky

Design vision - tvorba webových stránek